Tecnicas En Trabajo Social De Caso
Bases conceptuales y diferentes tipos de entrevista. TEMA 6 Técnicas Básicas en Trabajo Social.

Tecnicas En Trabajo Social Ejercicios De Trabajo Social Docsity
Un instrumento para el cambio.

Tecnicas en trabajo social de caso. Técnicas de intervención en Trabajo Social. Profesional completar la valoración del caso social utilizando la información obtenida en el contexto natural de la persona usuaria o en el lugar de residencia habitual. Es la técnica por excelencia.
Tcnicas e Instrumentos de Trabajo Social de Caso. El informe social es un instrumento de gran importancia dentro del trabajo social-Es un documento que facilita datos e informacin de un referente a la situacin de una persona institucin grupo problema o hecho. La información obtenida utilizando.

Tecnicas E Instrumentos De Trabajo Social

Trabajo Social De Caso By Stephanie Trejos Conejo
Tecnicas E Instrumentos De Trabajo Social El Salvador Facebook
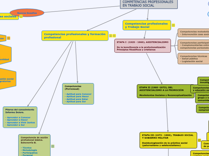
Competencias Profesionales En Tr Myslitelnaya Karta

Calameo Trabajo Social Con Caso Uniguajira

Tecnicas E Instrumentos De Trabajo Social

Tecnicas Basicas Del Trabajo Social Los Aspectos Principales Que Comprende La Ejecucion De Programas De Trabajo Social

Trabajo Social Amor Y Conocimiento Tecnicas E Instrumentos En Trabajo Social

Trabajo Social Metodologias Cientificas Y Tecnicas

Trabajo Social De Casos Analisis De Algunos De Sus Programa De Ensenanza De Escuelas Y Facultades De Trabajo Social Pdf Free Download

Tecnicas En Trabajo Social En Caso Grupo Y Comunidad By Ivonne Meneses
![]()
Doc Tecnicas De Intervencion Social Trabajo Social Guadalupe Salazar Ardiles Academia Edu

Tecnicas De Trabajo Social By Yesenia Patricia Rubio Leon

Tecnicas De Intervencion En Trabajo Social By Alejandra Caro Issuu
Trabajo Social Con Casos Metol Mindmap Voorbeeld

Modelos Y Tecnicas Utilizados En La Intervencion Familiar Desde La Accion Del Trabajo Social Mi Trabajo Es Social







Posting Komentar untuk "Tecnicas En Trabajo Social De Caso"