Forma De Gobierno Colonial
Se estableció una nueva forma de gobierno conocida como virreinato institución política que estaba encabezada por un funcionario conocido como virrey representante de la autoridad del rey de. Formas del gobierno colonial 1 Ver respuesta Publicidad Publicidad mileneaespinozag38 está esperando tu ayuda.


Encomenderos Corregidores Jueces Repartidores El Poder Colonial Realidad Historica De El Salvador

El Gobierno Colonial By Mozoma Mozoma

La Colonia La Colonia Es El Periodo En Que Los Espanoles Dominaron America Es Decir Despues Que Los Conquistadores Tomaron Posesion De America En Nombre Ppt Video Online Descargar

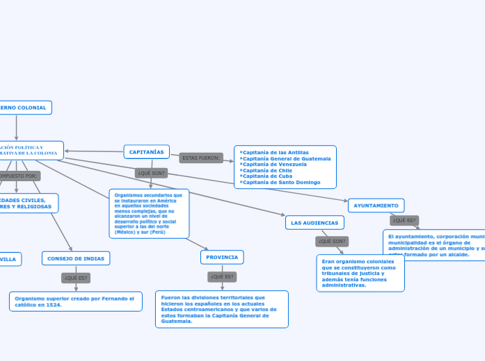
Instituciones Politicas Del Gobierno Colonial By Kk

Institucion Educativa Internacional Organizacion Colonial Organizacion Politica Area Historia Geografia Y Economia Ppt Video Online Descargar

Ideas Para La Integracion De La Tecnologia En Los Cursos De Historia De Puerto Rico Niveles Administrativos Del Gobierno Colonial Espanol En America
Prueba Forma De Gobierno Colonial Nueva Espana Pirateria

Tomi Digital Caracteristicas Del Periodo Colonial

Estructura Del Gobierno Colonial No Mas Imperio

El Gobierno Colonial By Yoselinne Diaz

Historia De Costa Rica I Ppt Descargar

Epoca Colonial Forma De Gobierno

El Gobierno Colonial Que Es Mexico Desconocido

El Gobierno Colonial By Diego Lescure







Posting Komentar untuk "Forma De Gobierno Colonial"