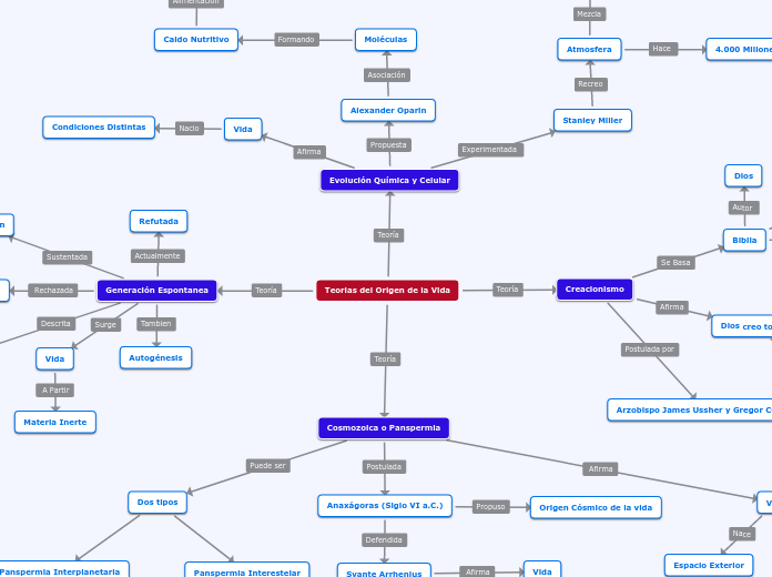
Teorias Del Origen De La Vida Mapa Conceptual
Atmosfera primitiva capas de dar vida. Disolucion en mar mas UV.

Teorias Del Origen De La Vida Ppt Video Online Descargar
Hidrogeno vapor de agua H2.
Teorias del origen de la vida mapa conceptual. 83 encontró este documento útil Marcar este documento como útil. Guardar Mapa Conceptual Origen de La Vida para más tarde. Marcar por contenido inapropiado.
A un 17 le pareció que este. Dioxido de carbono CO2. Descargue como DOCX PDF TXT o lea en línea desde Scribd.

Teorias De Creacion De La Vida Mapa Conceptual Busqueda De Google En 2021 Mapa Conseptual Mapa Conceptual Evolucion Biologica
Teorias Del Origen De La Vida Mapa Mental

Resumen Sobre Las Teorias Del Origen De La Vida Teoria Celular Teoria Origen De La Tierra
Teorias Sobre El Origen De La Vida Mapa Mental

Mapa Conceptual Del Tema 7 El Origen Y La Evolucion De La Vida Download Scientific Diagram
Origen De La Vida Y Evolucion De Las Especies Mindmeister Mapa Mental

Scielo Brasil Como Se Construye El Marco Teorico De La Investigacion Como Se Construye El Marco Teorico De La Investigacion

Teorias Del Origen De La Vida Docsity

Cuadros Comparativos Sobre Las Teorias Del Origen Del Vida Cuadros Comparativos Mapa Conseptual Mapa Conceptual Evolucion Biologica
Teorias Del Origen De La Vida Mindmeister Mapa Mental
Tema 7 El Origen Y La Evolucion De La Vida Juan Ortiz Ortiz

Mapa Mental Sintesis Sobre El Origen De La Vida Creado En Powert Point Pie Chart Chart Science

Cuadros Comparativos Sobre Las Teorias Del Origen Del Vida Cuadros Comparativos Estudiar Biologia Vida Origen Del Universo







Posting Komentar untuk "Teorias Del Origen De La Vida Mapa Conceptual"