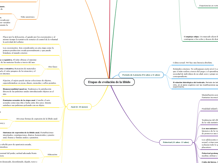
Etapas De La Evolucion De La Libido
En el recién nacido siente el deseo y lo consigue mediante la alucinación. La omnipotencia del niño evoluciona.

Etapas De La Evolucion De La Libido Complejo De Edipo
En la que se manifiestan.

Etapas de la evolucion de la libido. GONZÁLEZ PENA Introducción La. Evolucion De La Libido. 13 Páginas 520 Visualizaciones.
De acuerdo con Freud la etapa oral es el primer momento en la evolución de la personalidad del individuo. ANA MARIA SCIPIONI Lic. Etapas de la Evolución de la LibidoComplejo de Edipo.
ANA MARIA SCIPIONI Lic. Cuando el niño llora obliga a la mamá. Cuando sus necesidades son gratificadas automáticamente.
Evolución de la libido Autoras. EVOLUCION DE LA LIBIDO Documento de cátedra Elaborado por. Corresponde al primer y segundo año de vida y se caracteriza por dirigir la libido hacia la boca y buscar la satisfacción gracias a la actividad de.
El individuo pasa por distintas etapas de evolución en las que se producen cambios en relación con él mismo y sus relaciones con el otro denominadas etapas de evolución de la libido. La historia de la aparición y las. SCIPIONI Ana María PENA Luisa Para ser utilizado únicamente con fines académicos 00-A0119 EVOLUCION DE LA LIBIDO Documento Elaborado por.
GONZÁLEZ PENA Introducción La fuente de las pulsiones es.

Psicopedagogia 2013 Desarrollo Psicosexual

Las Etapas De La Sexualidad Segun Sigmund Freud

Etapas De La Evolucion De La Libido Complejo De Edipo

Etapas De La Evolucion De La Libido Complejo De Edipo

Karl Abraham Presentacion De Su Obra
![]()
Etapas De Evolucion By Emanuel Alfaro 1016 On Emaze

Etapas De La Evolucion De La Libido Complejo De Edipo
Etapas De Evolucion De La Libido Mindmap Eksempel

Etapas Del Desarrollo Psicosexual En La Escritura Manuscrita

Freud El Desarrollo Psicosexual De La Libido Youtube
Evolucion De La Libido Timeline Timetoast Timelines

Etapas Del Desarrollo De La Libido By Alejandra Oliveira On Prezi Next

Etapas De La Evolucion Libidinal De Sigmund Freud

Etapas De La Evolucion De La Libido Complejo De Edipo

Etapas De La Evolucion De La Libido By Jzik Jimnez

Etapas De Desarrollo De La Libido By Gabriela Jimenez Galvis

Etapas De La Evolucion De La Libido Complejo De Edipo

Etapas De La Evolucion De La Libido Complejo De Edipo
Desarrollo Del Libido Timeline Timetoast Timelines





Posting Komentar untuk "Etapas De La Evolucion De La Libido"