Mapa Mental Del Conductismo
Created with Raphaël 210. CONDUCTISMO DOS POSTURAS POSITIVA NEGATIVA Psicología objetiva conductismo metodológico o empírico metafísico o radical ANTECEDENTES.

Conductismo Skinner Mapa Mental


Teorias Curriculares Mapa Conceptual Conductista Mapa Conceptual Mapas Teorias Del Aprendizaje

Conductismo Radical Mindmeister Mapa Mental

Mapa Conceptual Conductismo Principales Precursores Youtube

El Conductismo Mindmeister Mapa Mental
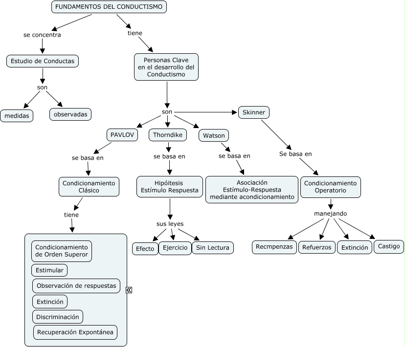
Conductismo Mapa Conceptual De Los Fundamentos Del Conductismo

Teduca3 10 Mapa Conceptual Psicologia Del Aprendizaje Teorias Del Aprendizaje Metodos De Aprendizaje

Mapa Mental Aprendizaje Significativo By Duvier Felipe Ceballos Bolivar
Watson Skinner Y Algunas Disputas Dent Mapa Mental

Mapa Conceptual Sobre La Teoria Del Conductismo Psicologia General
Mapa Conceptual Paradigma Conductista Pdf Behaviorismo Aprendizaje

Mapa Conceptual Del Conductismo Fichas De Trabajo
![]()
Teoria Conductista Mapa Conceptual Teoria Conductista Los Origenes De La Teoria Conductual Se Studocu

Teoria Conductista Mapa Concepti Docsity

Mapa Conceptual Teorias Del Aprendizaje Conductista Y Cognoscitivista Youtube
Mapa Mental Enfoques Clasicos De La Psicologia

Perspectiva Del Conductismo Mapa Mental







Posting Komentar untuk "Mapa Mental Del Conductismo"