Art 47 De La Ley Federal Del Trabajo
Ley Federal del Trabajo Federal Artículo 47. Causas de rescisión de la relación de trabajo.

  Conciliacion Y Arbitraje Mexico Aviso De Rescision Despido Por Escrito  
Translate texts with the worlds best machine translation.

Art 47 de la ley federal del trabajo. Son causas de rescisión de la relación de trabajo sin responsabilidad para el patrón. IEngañarlo el trabajador o en su caso el sindicato que lo hubiese propuesto o recomendado con certificados falsos o referencias en los que se atribuyan al trabajador capacidad aptitudes o facultades de. Son causas de rescisión de la relación de trabajo sin responsabilidad para el patrón.
Art 47 Ley Federal del Trabajo. Suggest as a translation of Ley Federal del Trabajo art 47 Copy. LFT 134 135 162 185 208 244 249 255 264 291 303 341 353-G 517 y 518 LSS 37 y 109 LINFONAVIT 29 y 31 Sentencias LFT.

  Despidos Por Falta De Probidad Idc  
  Mapa Conceptual Ley Federal Del Trabajo Pdf  

  Fractal Abogados El Despido Laboral En Mexico Cuantas Clases De Despido Existen  

  Ley Federal Del Trabajo Ppt Descargar  

  Analisis De Los Articulos 46 47 Y 53 De La Ley Federal Del By Abel Tapia Mendez  

  Causales De Rescision De La Relacion De Trabajo Art 47 Lft By Maria Elena Espindola Gomez  

  Ley Federal Del Trabajo Articulo 47 Causas De Despido Transterrados  
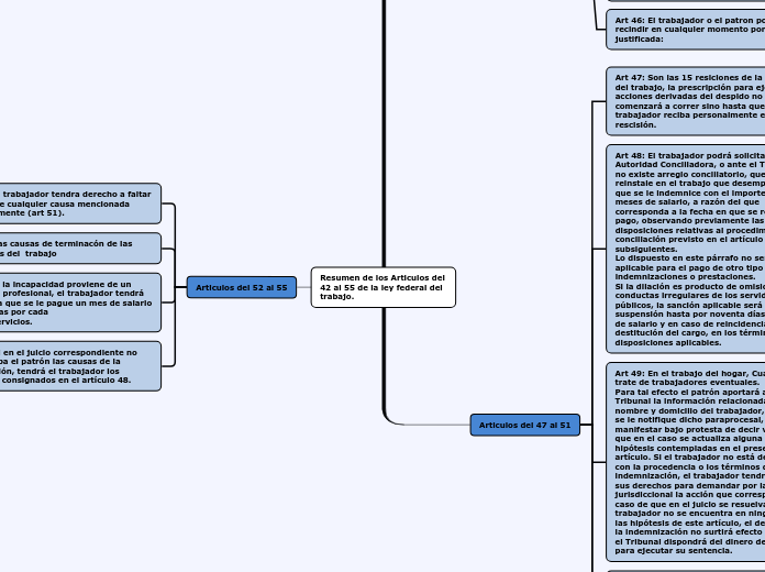
  Resumen De Los Articulos Del 42 Myslitelnaya Karta  

  Doc Resumen Ejecutivo Ley Federal Del Trabajo Rene Gurmilan Academia Edu  

  Articulo 47 Ley Federal Del Trabajo  
  Rescision De Las Relaciones De Trabajo  

  Acerca Del Expositor Lic Agustin Monroy Enriquez Ppt Descargar  

  Articulo 47 De La Ley Federal Del Trabajo Fraccion X Calidad Central Del Faena  

  Rescision By Friscione Gerark Rabago Issuu  

  Reforma Al Articulo 47 De La Lft Posibilita El Despido Justificado Sin Aviso De Rescision Laboral La Cronica De Hoy La Noticia Hecha Diario  

  Despido Injustificado Introduccion Pdf Descargar Libre  

  Ley Federal Del Trabajo Ppt Descargar  







Posting Komentar untuk "Art 47 De La Ley Federal Del Trabajo"