Cuadro Sinoptico Del Codigo De Comercio
0 calificaciones 0 encontró este documento útil 0 votos 757 vistas 2 páginas. Tarea 1 - Cuadro Sinoptico Del Codigo de Comercio.
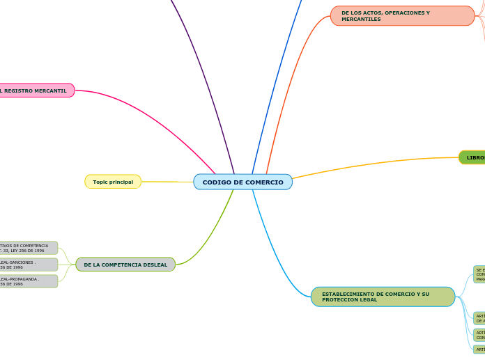
Codigo De Comercio Mapa Mental
50 2 50 encontró este documento útil 2 votos 746 vistas 4 páginas.
Cuadro sinoptico del codigo de comercio. 75 Codigo de Com.

Cuadro Sinoptico Art 75 Codigo De Com Pdf Document

Mapa Conceptual Codigo Del Comercio 546gm2djrxn8

Laura Pinto Mapa Conceptual Libro 1 Codigo Del Comercio

Cuadro Sinoptico Contrato De Transporte

Publicado Por Comercio Internacional En Codigo De Barras Mapa Conceptual 1376x1600 Png Download Pngkit
La Empresa Los Libros Y Papeles Del Comerciante Mindmeister Mapa Mental
![]()
Doc Mapa Conceptual Sobre Derecho Mercantil Y Propiedad Industrial Magdalena Garza Academia Edu
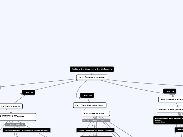
Codigo De Comercio De Colombia Mapa Mental

Mapa Conceptual Codigo De Comercio Colombia
![]()
Cuadro Sinoptico Codigo De Comercio Pptx Titulo I De Los Comerciantes Codigo De Comercio Libro Primero Del Articulo 3 U00ba Al 15 U00ba Capitulo Ii Del Course Hero
Mapa Conceptual Codigo Del Comercio
![]()
Mapa Conceptual Los Actos De Comercio

Los Actos De Comercio Del Articulo 3 Mindmeister Mapa Mental
Legislacion Comercial Mindmeister Mapa Mental
Cuadro Sinoptico Titulos Valores Segun Codigo Del Comercio Pdf Pagare Bienes
Codigo De Comercio Mapa Mental

Actos De Comercio Mapa Conceptual
El Registro Mercantil Mindmeister Mapa Mental





Posting Komentar untuk "Cuadro Sinoptico Del Codigo De Comercio"