Cuadro Sinoptico Del Mercantilismo
Mercantilismo mas - Fue el iniciador de la teoría origen de los bienes. Vender a otros países mas.
Mercantilisdo La Teoria Mercantilista Del Comerc Mindmeister Mapa Mental
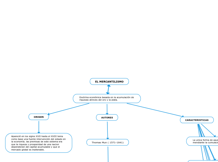
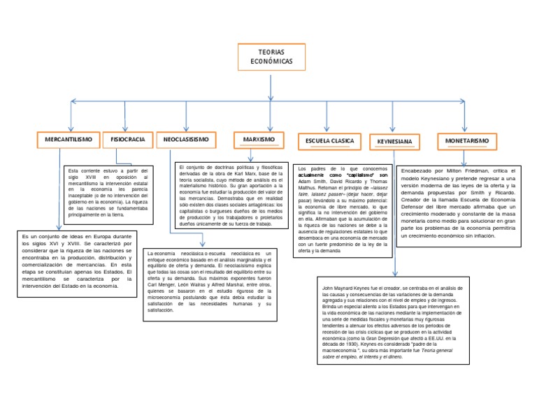
Mercantilismo en la comunica Primitiva El mercantilismo se desarrollo en una época en la que la economía europea estaba en transición del feudalismo al capitalismo entre los siglos XV XVII y la primera mitad del siglo XVIII.

Cuadro sinoptico del mercantilismo. -Asumía que si se lograba. Importante de la historia. La base del mercantilismo era una balanza comercial positiva es decir con un nivel de exportaciones que supere al nivel de importaciones.
Las ideas de esta escuela económica se oponían a las del mercantilismo. Del valor trabajo defiende materiales que permite la. Por lo tanto había necesidad de que el estado implementara medidas proteccionistas cobrando aranceles a la importación.
Los salarios bajos ya que riqueza humana.

El Mercantilismo Grado 8 Lessons Blendspace

Cuadros Sinopticos Sobre Mercantilismo Ideas Politicas Para Descargar Cuadro Comparativo
Cuadro Sinoptico Pdf Riqueza Mercantilismo

El Mercantilismo By Samary Rivera

Mercantilismo Geografia Para Ninos Ensenanza De La Geografia Mapa Conceptual

Mapa Conceptual Sobre El Mercantilismo Y La Ruta De La Seda Es Urgente Brainly Lat

Mercantilismo Mapa Conceptual Si Encuentras Otros Mapas Que Industrial Revolution Conceptual History
Mercantilismo Mindmeister Mapa Mental
Mercantilismo Cuadro Sinoptico Pdf Mercantilismo Riqueza

Corrientes Doctrinas De Pensamiento Economico Fundamentos De Economia

Entre El Presente Y El Pasado Como Era El Comercio Entre Espana Y America En La Epoca Colonial

Mapa Conceptual Sobre Las Culturas Marzo 2013
El Mercantilismo Mapa Mental Amostra

Mapa Del Mercantilismo Docsity
El Mercantilismo Mapa Mental Amostra

Mercantilismo Mapa Conceptual Aprendemos Historia Children Images Conceptual Map







Posting Komentar untuk "Cuadro Sinoptico Del Mercantilismo"