Inteligencia Emocional Mapa Conceptual
Este Cmap tiene información relacionada con. MAPA CONCEPTUAL INTELIGENCIA EMOCIONAL Tales como la inteligencia interpersonal e intrapersonal.
Mapa Conceptual Inteligencia Emocional Pdf
Rafael Bisquerra Alzina Psicopedagogía de las emociones.

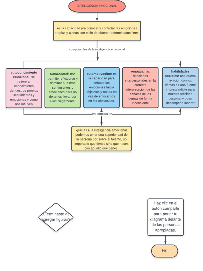
Inteligencia emocional mapa conceptual. Automotivacion persistenciacontrol de los impulsos empatía y la esperanza Capacidad de conocerse a si mismo y relacionarse con los demás. Enseña que Las habilidades claves de la inteligencia emocional son. Factores Tales como la inteligencia.
Ramos Lopez Mariana Elizabeth. La inteligencia emocional es un constructo que surge con.
Mapa Conceptual Inteligencia Emocional
Mapa Conceptual Inteligencia Emocional Vero

Mapa Conceptual Inteligencia Emocional Inteligencia Emocional Emocional Conciencia Emocional

Limaintedu On Twitter Rafaelbisquerra Te Estamos Muy Agradecidas Por Tu Investigacion Sobre La Inteligencia Emocional Aqui Dejamos Un Mapa Conceptual Que Recoge Las Diferentes Competencias Emocionales Cuvintedu Rafaelsenuestroamigo Somosmajas

Mapa Conceptual De La Inteligencia Emocional Demi Mapa

Mapa Conceptual Principios Competencias Y Habilidades De La Inteligencia Emocional Inteligenciaemocionaltecno2
Desarrollo Personal Inteligencia Emocional Mapa Conceptual Percepcion Emocional
Mapa Conceptual Pdf Inteligencia Emocional Las Emociones
![]()
Mapa Conceptual Del Texto De Inteligencia Emocional
Inteligencia Emocional Mindmeister Mapa Mental

Mapa Mental Inteligencia Emocional Tienes Que Saber Esto

Fichas De Inteligencia Emocional Flashcards

Inteligencia Emocional Mapa Edicion Del 10º Aniversario Mapa Angulo Texto Psicologia Png Pngwing

Diverisificar Para Incluir Mapa Conceptual Taller De Inteligencia Emocional Mapa Conceptual Mapas Inteligencia Emocional

3 2 Mapa Conceptual Modelo De Daniel Goleman Taller De Liderazgo

Administracion Del Tiempo Importancia De La Motivacion Y La Inteligencia Emocional

Mapa Inteligencia Emocional De Daniel Goleman 4
Inteligencia Emocional Mapa Mental

Mapa Conceptual Inteligencia Emocional Taller De Liderazgo





Posting Komentar untuk "Inteligencia Emocional Mapa Conceptual"