Mapa Conceptual Sobre La Quimica
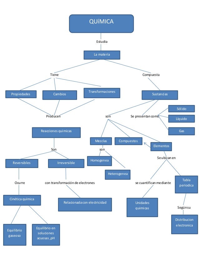
La química abarca una inmensa cantidad de áreas de estudio por ello se han dividido en ramas o clasificaciones. La Química es una ciencia Factual experimental que estudia la materia la energía y los cambios físicos y químicos la materia existe en el universo y presenta propiedades físicas y químicas que permiten su identificación y clasificación en sus estados físicos más comunes la.
Mapa Conceptual Equilibrio Quimico Pdf Equilibrio Quimico Reacciones Quimicas
Mapa conceptual de la ciencia Química.

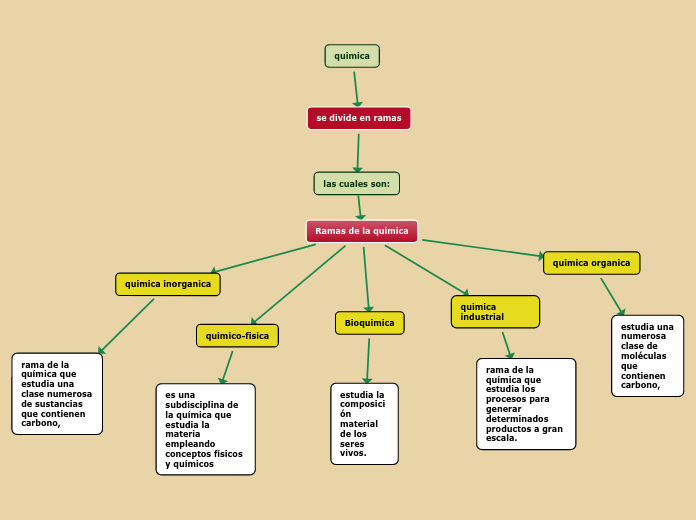
Mapa conceptual sobre la quimica. Ramas de la quimica - Mapa Conceptual. Ramas de la Química por Ramon Marin 1. La astroquimica es la rama de la química que estudia la composición química de los astros es decir del sol de las estrellas de los planetas de la.
Mapa conceptual de las ramas de la química. Veamos de qué se tratan.

Quimica De 2º De Bachillerato Mapas Conceptuales Herramienta Para Aprender

Quimica Organica 1 Mapa Conceptual
Ramas De La Quimica Mindmeister Mapa Mental

Mapa Conceptual Sobre Compuestos Organicos Quimica Hoy

Mapa Conceptual Sobre Las Aplicaciones De La Quimica Brainly Lat
Ramas De La Quimica Mapa Mental
Mapa Conceptual De Los Principios O Fundamentos Basicos De Las Download Scientific Diagram

Mapa Conceptual Materia Mapa Conceptual Mapa Conseptual Mapas Conceptuales Creativos

Mapa Conceptual Mapa Conseptual Quimica

Mapa Conceptual Cinetica Quimica Vecinadelpicasso
![]()
Ppt Mapa Conceptual De Quimica Analitica Gustavo Echevarria Academia Edu

Pdf Utilizacion De Mapas Conceptuales Para El Aprendizaje De Quimica A Nivel Universitario

Mapa Conceptual Quimica Del Carbono Vecinadelpicasso
Mapa Conceptual Ciencias Iii Con Enfasis En Quimica

La Quimica De Sebas Mapa Conceptual Sobre La Tabla Periodica
Mapa Conceptual De La Quimica Guia Paso A Paso






Posting Komentar untuk "Mapa Conceptual Sobre La Quimica"