Acidos Y Bases Mapa
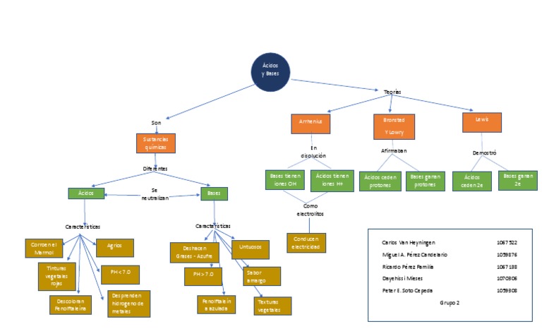
Ácidos y Bases Teorías Arrhenius Son Lewis Bronsted Y Lowry Sustancias químicas. Mapa Conceptual acidos Y Bases wl1pke57k1lj.

Mapa Mental Acidos Y Bases By Licenciado Juan Gutierrez

Mapa Conceptual Sobre Los Acidos Y Bases Blog De Luis

Mapa Conceptual Equilibrio Ionico

Vianey Quimica Mapa Mental Acidos Y Bases

Trabajos De Quimica 2 Alberto Martinez Guevara 240 A Mapa Mental De Acidos Y Bases
Acidos Bases Y Amortiguadores Mapa Mental
Concepto Acido Y Base Mindmeister Mapa Mental

Mapa Conceptual Acidos Y Bases Wl1pke57k1lj
Importancia De Los Acidos Y Las Bases E Mapa Mental
Acidos Y Bases En La Vida Cotidiana Mapa Mental

Mariaidaliavacacedeno Mapa Conceptual Equilibrio Acido Base Equilibrio Acido Base Acidos Bases Mapa Conceptual
Mapa Conceptual Acidos Y Bases Pdf Acido Moleculas

Juntos Con La Ciencia Acidos Y Bases

Mapa Interactivo Teorias Acido Base 1º Bachillerato

Fuerza De Acidos Y Bases Quimicajuanesteban








Posting Komentar untuk "Acidos Y Bases Mapa"