Mapa Conceptual De Hipotesis
Por MERCEDES ALLONA - hace 3 años. Si hablamos de marco teórico nos referimos al paradigma científico que engloba una serie de leyes generales y teorías por ejemplo la teoría de la evolución es el marco teórico general de la mayoría de explicaciones científicas en el ámbito de la biología.

  3 2 Mapa Pruebas De Hipotesis Uriel Mendez Serrano Estadistica  
Haz clic aquí para centrar el mapa.

Mapa conceptual de hipotesis. Crear un mapa mental. LA HIPÓTESIS - Mapa Conceptual. Mapa Conceptual De Hipotesis.
LA HIPÓTESIS - Mapa Conceptual.

  Tipos De Hipotesis Mindmeister Mapa Mental  
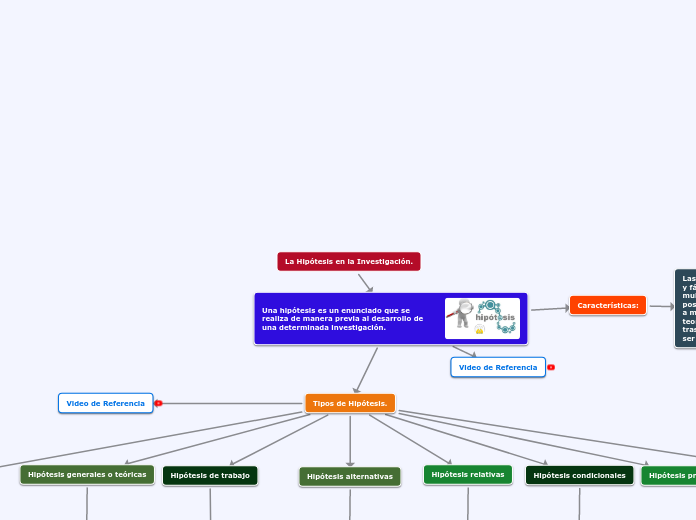
  La Hipotesis En La Investigacion Ha Mapa Conceptual  

  Mapa Conceptual Sobre Las Hipotesis Planteadas Que Creeis Que Download Scientific Diagram  

  Formulacion De Hipotesis By Camila Rojas  
  Mapa Conceptual De La Unidad 1  

  Tarea N 8 Hipotesis De Diseno Casiopea  
  Tipos De Hipotesis Mindmeister Mapa Mental  
  Mapa Conceptual De Pruebas De Hipotesis Pdf Inferencia Estadistica Pruebas  
  Proceso De Validacion De La Hipotesis D Mapa Mental  

  Calameo Mapa Conceptual Problema E Hipotesis  

  Pdf Mapa Conceptual 3 Hipotesis  
  Lucerito Mapa Conceptual Sobre Hipotesis Estadistica  

  Tipos De Hipotesis Mindmeister Mapa Mental  

  Mapa Conceptual Para Pruebas De Hipotesis De Proporciones Download Scientific Diagram  










Posting Komentar untuk "Mapa Conceptual De Hipotesis"