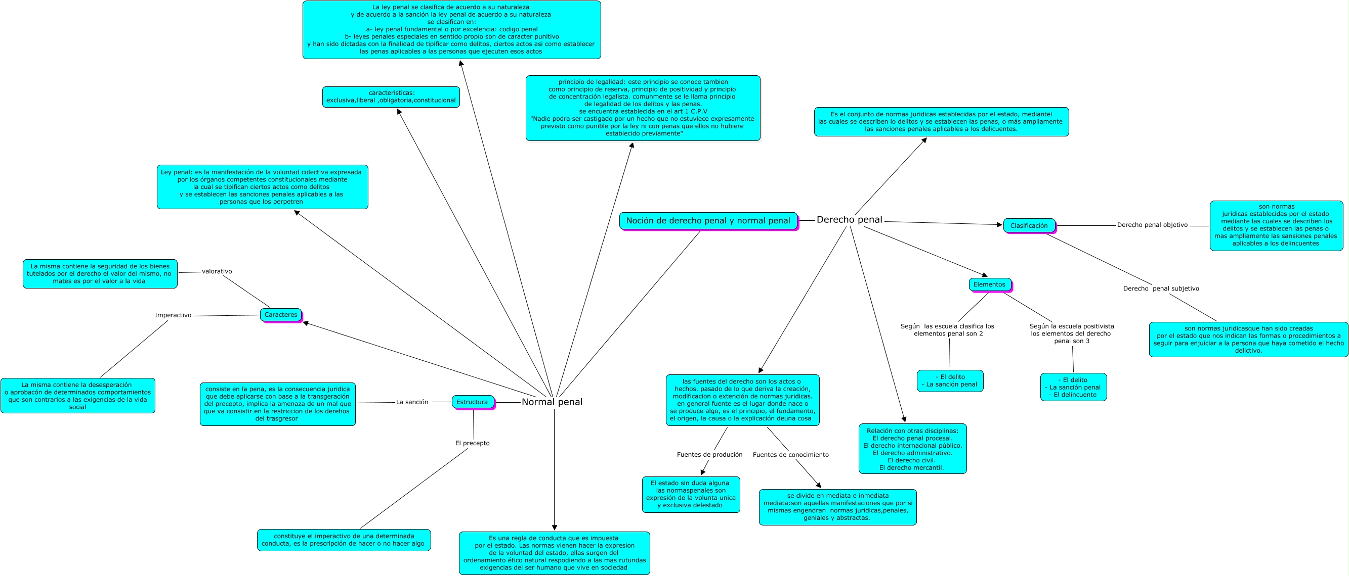
Mapa Conceptual De Las Normas Juridicas
Según el sistema a que pertenecen Toda norma dependen de directa o indirectamente de una suprema todos los que se hayan referidos a la constitución de un país forman parte del sistema de aquel. Por lo tanto las normas pueden ser nacionales extranjeras o de.
Mapa Conceptual clasificacion de las normas juridicas.


Mapa Conceptual By Duglexis Rojas Issuu
Clasificacion De Las Normas Juridicas Carte Mentale

La Logica Juridica Para El Ejercicio De La Profesion De Abogado Monografias Com Libros De Investigacion Juridico Argumentacion

Clasificacion De Las Normas Juridicas Mindmeister Mapa Mental

Mapa Conceptual By John Carrasco
![]()
Sistema Juridico Mapa Conceptual Normas Juridicas Los Elementos De La Norma Juridica El Supuesto Studocu

Mapa Mental De Normal Legales Docsity

Mapa Conceptual Norma Juridica

Normas Juridicas Mapa Conceptual Pon2jwzxoj40
Castilo Michelle Mapa Conceptual
Clasificacion De Las Normas Juridicas Mindmeister Mapa Mental
Mapa Conceptual Elementos De Las Normas Juridicas Propiedad Informacion Del Gobierno

Un Mapa Conceptual De Las Normas Juridicas Brainly Lat

Mapa Conceptual Norma Juridica

La Norma Juridica Mindmeister Mapa Mental

S2 Actividad 1 Mapa Mental Sobre Las Normas Y Su Clasificacion Alumna Del Propedeutico

Ana Lau Cubos Unadm Mapa Conceptual Tipos De Normas








Posting Komentar untuk "Mapa Conceptual De Las Normas Juridicas"