Mapa Mental De La Corteza Terrestre
Mapa Mental en Estructura de la Tierra creado por Elsa Atencia Fajardo en 18102017. 10 y 90km de.
Ciencia Na Aula Diciembre 2013
Mapa mental de las funciones de la corteza cerebral 1.

Mapa mental de la corteza terrestre. Está formado por materiales más densos que los de la Corteza predominio de los minerales con hierro y magnesio como el olivino. Un power point sobre las formas de relieve agentes geológicos y rocas. 0 Sign In.
Son grietas de la corteza terrestre por donde sale el magma y los gases ocurren en la zona de contacto de las placas. Mapa mental de la corteza terrestre.

Mapa Conceptual De Relieve Tong Ilmu

El Relieve Terrestre Cmap Blendspace Lesson Monse

Mapa Conceptual De La Corteza Terrestre Brainly Lat
Ticae Mi Mapa Conceptual Estructura De La Tierra

La Hidrosfera El Agua En La Tierra Ensenanza De La Geografia Mapa Conceptual Actividades De Geografia

La Bandada De Patos Mapa Mental Del Proyecto Sobre Animales Acuaticos

Cuadros Sinopticos Sobre Las Rocas Su Clasificacion Y Caracteristicas Cuadro Comparativo Rocas Y Minerales Tipos De Rocas Ciencias De La Tierra

Departamento De Bachillerato General Pdf Descargar Libre

Cuadros Sinopticos E Imagenes Sobre Las Capas De La Geosfera Cuadro Comparativo
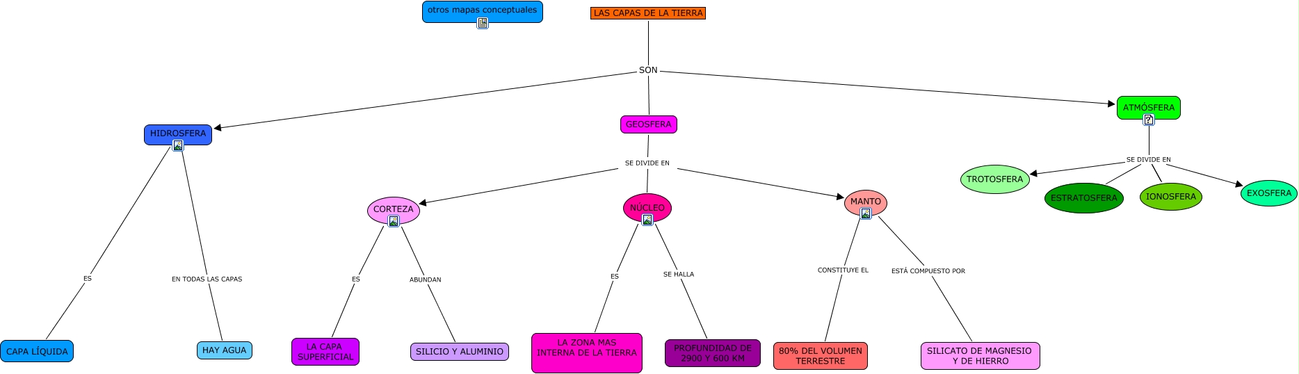
Capas De La Tierra Mapa Conceptual

Mapa Conceptual Sobre La Teoria De Tectonica De Placas Tectonica De Placas Actividades De Geografia Teoria De La Tectonica De Placas

Mapa Conceptual La Corteza Terrestre
Mapa Conceptual Suelos Pdf Tierra Dom
Procesos Endogenos Y Exogenos De La Tierra Mindmeister Mapa Mental

Corteza Terrestre Mapa Mental Amostra

La Corteza Terrestre Y Sus Materiales Proyecto Biosfera Didactalia Material Educativo






Posting Komentar untuk "Mapa Mental De La Corteza Terrestre"