Mapa Conceptual De Salud Y Seguridad En El Trabajo
Por sara melisa jimenez naranjo - hace 2 años. Protección de la salud y.
Mapa Conceptual Salud Y Seguridad Industrial
MAPA CONCEPTUAL DE COMPONENTES DE LA SEGURIDAD Y SALUD EN EL TRABAJO.
Mapa conceptual de salud y seguridad en el trabajo. Seguridad y Salud en el Trabajo. POLITICA DE SEGURIDAD Y SALUD EN EL TRABAJO OBJETO GENERAL. Debe contemplar en primera instancia el compromiso de la dirección al ejecutar los programas.
Crear un mapa mental. Seguridad y salud en el trabajo - Mapa Conceptual. La seguridad y salud laboral denominada anteriormente como seguridad e higiene en el trabajo tiene por objeto la aplicación de medidas y el desarrollo de las actividades necesarias para la prevención de riesgos derivados del trabajo.
Seguridad y salud en el trabajo - Mapa Conceptual. Haz clic aquí para centrar el. Responsabilidad del empleador seguridad en el trabajo Sanciones al empleador Los empleadores deben Por incumplimiento de las precaver la ocurrencia de normas de seguridad social accidentes y enfermedades utilizando para.
Seguridad Industrial Mapa Conceptual Pdf

Mapa Conceptual De Seguridad Y Salud En El Trabajo Brainly Lat

Seguridad Y Salud En El Trabajo Raheju Mapa Conceptual

Mapa Mental Seguridad Y Salud En El Trabajo Youtube

Mapa Conceptual Higiene Y Seguridad Industrial

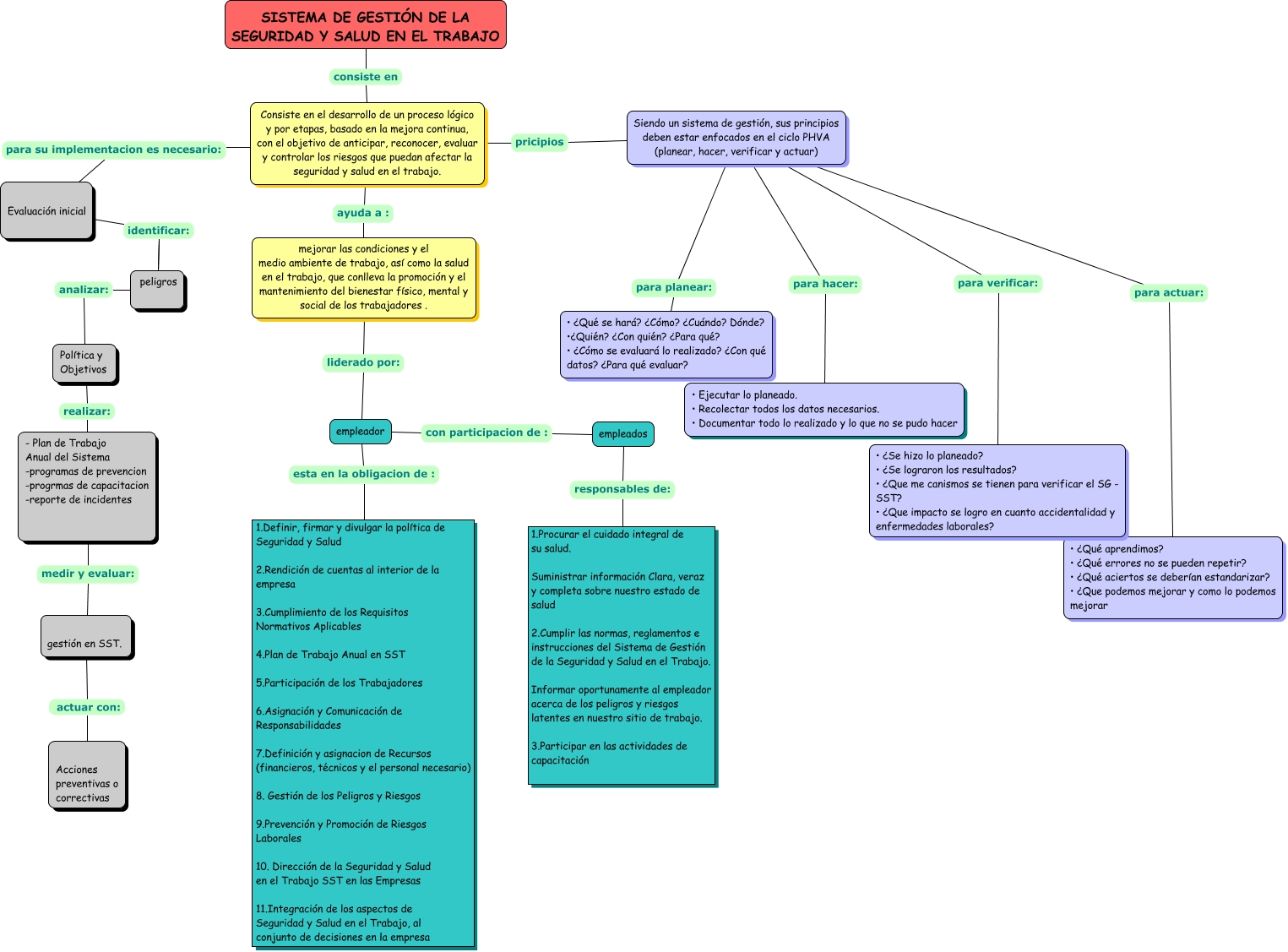
Sistema De Gestion Seguridad Y Salud En El Trabajo Mapa Conceptual
Seguridad Y Salud En El Trabajo Mindmeister Mapa Mental

Sistema De Gestion De Seguridad Y Salud Enel Trabajo Mapa Conceptual Mapa Conceptual Mapas Gestion
![]()
Salud Y Seguridad Ocupacional Mapa Conceptual Docsity

Salud Y Seguridad En El Trabajo Mapa Conceptual Youtube

Mapa Mental Seguridad Y Salud En El Trabajo Youtube

El Hombre Y Trabajo Salud Y Seguridad Mindmeister Mapa Mental
Mapa Conceptual Administracion En Salud Ocupacional
Historia De La Sst Mindmeister Mapa Mental

Salud Y Seguridad Ocupacional Mapa Conceptual Docsity
Mapa Conceptual Proteccion De La Salud Y Seguridad En El Trabajo Pdf Medicina Cuidado De La Salud






Posting Komentar untuk "Mapa Conceptual De Salud Y Seguridad En El Trabajo"