Que Es La Autonomia Y La Heteronomia
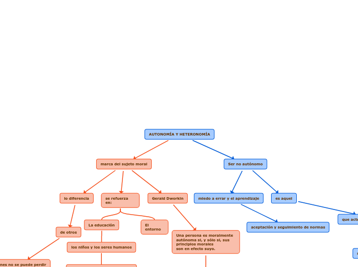
Autonomía se opone entonces a heteronomía. Son los criterios morales que alguien externo a nosotros nos opone que debemos de hacer con la intención de seguir lo que.

Clase Autonomia Y Heteronomia Youtube
Es el criterio propio de las cosas que nosotros tomamos a pensar y analizar nuestro sentido de supervivencia que la naturaleza nos aplica desde hace generaciones con la intención de desarrollarnos mejor de forma física y mental.
Que es la autonomia y la heteronomia. El principio al que se recurre es el de la creación que da base a la libertad del hombre y a la posibilidad de la razón para producir normas objetivas.

Autonomia Y Heteronomia Youtube

Autonomia Y Heteronomia Youtube
Autonomia Y Heteronomia Recurso Educativo 734349 Tiching

Autonomia Y Heteronomia Mi Portafolio Elctronico Eyv 104

Etica Libertad Heteronomia Y Autonomia

12 Autonomia Y Heteronomia 103 Castillo Saldana Saul

Autonomia Y Heteronomia Moral By Sigfrido Ramirez
![]()
Ppt Autonomia Y Heteronomia Andrea Hernandez Academia Edu
Cual Es La Diferencia Entre Autonomia Y Heteronomia Es Baiug Org

Rompiendo Esquemas Estudiantiles Heteronomia O Autonomia Autonomia O Heteronomia

12 Autonomia Y Heteronomia 101 Camarillo Ramirez Angel Epflc2

Autonomia Concepto Tipos De Autonomia Y Heteronomia

12 Autonomia Y Heteronomia 104 Silvera Martinez Michelle

Autonomia Y Heteronomia Portafolio De Evidencias Etica

Valores Eticos Autonomia Y Heteronomia Moral








Posting Komentar untuk "Que Es La Autonomia Y La Heteronomia"